‘사이언스(Science)’ 저널에 연구 논문 발표
미국 UCLA와 중국 저장농림대 공동 연구팀은 거품이 붕괴될 때 발생하는 에너지를 동력으로 활용할 수 있는 ‘거품 구동 지노카지노’ 개발에 성공했다고 발표했다. 이들은 자연 현상에서 영감을 받아 액체 속에서 붕괴하는 거품이 방출하는 에너지를 활용하는 기술인 ‘캐비테이션(Cavitation, 공동 현상)’ 기술을 개척했다.
연구팀은 자연계에서 캐비테이션을 이동에 활용하는 사례를 참고했다. 예를 들어 양치식물은 포자낭 내부에서 이 현상을 이용해 포자를 자극하고, 사마귀새우는 부속지(강력한 펀치력을 지닌 특수한 앞다리)를 활용해 먹이를 기절시킬 정도의 에너지를 발생시킨다.
‘사이언스(Science)’ 저널에 발표된 연구에서 연구팀은 캐비테이션을 소형 지노카지노의 추진 시스템으로 활용하는 방법을 상세히 설명했다. (논문 제목:Launching by cavitation)
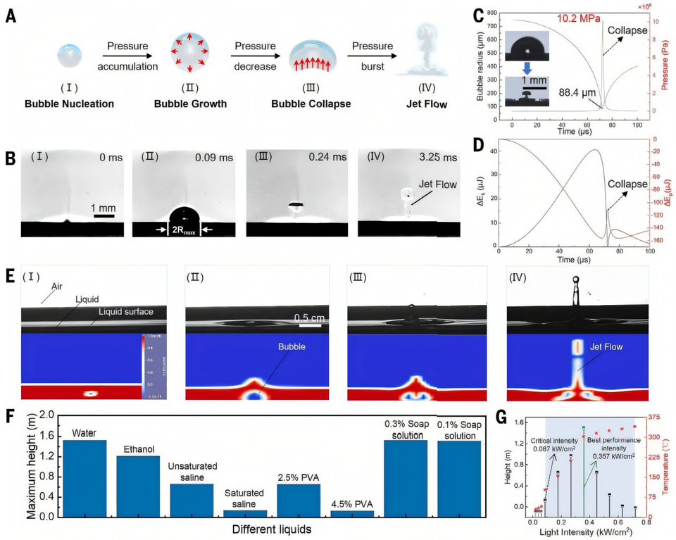
연구팀은 이산화티타늄, 폴리피롤, 탄화티타늄으로 구성된 ‘점퍼(jumper)’라고 불리는 밀리미터 크기의 지노카지노을 제작했다. 이 지노카지노에 레이저를 쏘면 주변 액체가 빠르게 가열되어 증기 거품이 형성되고, 이 거품이 급팽창한 후 갑자기 붕괴하면서 지노카지노을 1.5미터 상공으로 초당 12미터 이상의 속도로 발사한다.
연구팀은 “캐비테이션 현상은 상당한 에너지의 빠른 전달이 폭발적인 힘과 가속도를 만들어 발사된 물체에 높은 운동 에너지를 부여한다”고 설명했다.
연구팀은 점프 능력뿐만 아니라 이 기술이 다재다능하고 제어 가능하다는 점을 입증했다. 레이저가 지노카지노에 닿는 위치를 변경함으로써 발사 방향과 거리를 정밀하게 제어할 수 있다. 이 발사 메커니즘은 레이저 외에도 초음파와 전기 스파크로도 활성화할 수 있다. 또한, 연구팀은 초당 12센티미터의 속도로 물 위를 움직일 수 있는 ‘스위머(swimmer)’도 개발했다.
이 기술은 많은 에너지를 저장하거나 충분히 빠르게 방출할 수 없는 기존 스프링 기반 시스템의 한계를 극복하고 소형 지노카지노과 액추에이터에 동력을 공급하는 데 사용될 수 있다. 그러나 현재 이 점프 지노카지노은 개념 증명용 단계로, 환자의 혈류에 들어가 약물을 전달할 수준은 아니다. 인체와 같은 복잡한 환경에서 캐비테이션을 제어하고 재료가 생체 적합성을 확보하는 등 몇 가지 과제가 남아 있다.
이러한 어려움에도 불구하고 이 기술은 의학 분야를 넘어 다양한 분야에 응용 가능하다는 설명이다. 예를 들어, 거품 구동 지노카지노은 전자 및 생체 의료 기기의 작은 부품을 정밀하게 조립하는 데 사용할 수 있다. 좁고 접근하기 어려운 공간에서 파이프라인이나 기계를 검사하고 수리하는 데도 활용될 수 있다.
캐비테이션은 한때 파괴적인 과정으로 여겨졌지만, 과학자들은 이제 새로운 세대의 마이크로 지노카지노을 위해 그 엄청난 힘을 발휘할 방법을 찾았다고 연구팀은 강조했다.
ksjang@irobotnews.com
